电池知识
锂离子、磷酸铁锂、锰酸锂、新能源
电池知识
锂离子、磷酸铁锂、锰酸锂、新能源
开关模式电源(SwitchModePowerSupply,简称SMPS),又称交换式电源、开关变换器,是一种高频化电能转换装置,是电源供应器的一种。其功能是将一个位准的电压,透过不同形式的架构转换为用户端所需求的电压或电流。开关电源的输入多半是交流电源(例如市电)或是直流电源,而输出多半是需要直流电源的设备,例如个人电脑,而开关电源就进行两者之间电压及电流的转换。
开关模式电源(SwitchModePowerSupply,简称SMPS),又称交换式电源、开关变换器,是一种高频化电能转换装置,是电源供应器的一种。其功能是将一个位准的电压,透过不同形式的架构转换为用户端所需求的电压或电流。开关电源的输入多半是交流电源(例如市电)或是直流电源,而输出多半是需要直流电源的设备,例如个人电脑,而开关电源就进行两者之间电压及电流的转换。
开关电源不同于线性电源,开关电源利用的切换晶体管多半是在全开模式(饱和区)及全闭模式(截止区)之间切换,这两个模式都有低耗散的特点,切换之间的转换会有较高的耗散,但时间很短,因此比较节省能源,萌生废热较少。理想上,开关电源本身是不会消耗电能的。电压稳压是透过调整晶体管导通及断路的时间来达到。相反的,线性电源在萌生输出电压的过程中,晶体管工作在放大区,本身也会消耗电能。开关电源的高转换效率是其一大优势,而且因为开关电源工作频率高,可以使用小尺寸、轻重量的变压器,因此开关电源也会比线性电源的尺寸要小,重量也会比较轻。
若电源的高效率、体积及重量是考虑重点时,开关电源比线性电源要好。不过开关电源比较复杂,内部晶体管会频繁切换,若切换电流尚加以解决,可能会萌生噪声及电磁干扰影响其他设备,而且若开关电源没有特别设计,其电源功率因数可能不高。
主要用途
开关电源产品广泛使用于工业自动化控制、军工设备、科研设备、LED照明、工控设备、通讯设备、电力设备、仪器仪表、医疗设备、半导体制冷制热、空气净化器,电子冰箱,液晶显示器,LED灯具,通讯设备,视听产品,安防监控,LED灯带,电脑机箱,数码产品和仪器类等范畴。
现代开关电源有两种:一种是直流开关电源;另一种是交流开关电源。
开关电源内部结构这里主要解析的只是直流开关电源,其功能是将电能质量较差的原生态电源(粗电),如市电电源或蓄电池电源,转换成满足设备要求的质量较高的直流电压(精电)。直流开关电源的核心是DC/DC转换器。因此直流开关电源的分类是依靠DC/DC转换器分类的。也就是说,直流开关电源的分类与DC/DC转换器的分类是基本相同的,DC/DC转换器的分类基本上就是直流开关电源的分类。
直流DC/DC转换器按输入与输出之间是不是有电气隔离可以分为两类:一类是有隔离的称为隔离式DC/DC转换器;另一类是没有隔离的称为非隔离式DC/DC转换器。
隔离式DC/DC转换器也可以按有源功率器件的个数来分类。单管的DC/DC转换器有正激式(Forward)和反激式(Flyback)两种。双管DC/DC转换器有双管正激式(DoubleTransistorForwardConverter),双管反激式(DoubleTransistorFlybackConverter)、推挽式(Push-PullConverter)和半桥式(Half-BridgeConverter)四种。四管DC/DC转换器就是全桥DC/DC转换器(Full-BridgeConverter)。
非隔离式DC/DC转换器,按有源功率器件的个数,可以分为单管、双管和四管三类。
开关电源内部结构图单管DC/DC转换器共有六种,即降压式(Buck)DC/DC转换器,升压式(Boost)DC/DC转换器、升压降压式(BuckBoost)DC/DC转换器、CukDC/DC转换器、ZetaDC/DC转换器和SEPICDC/DC转换器。在这六种单管DC/DC转换器中,Buck和Boost式DC/DC转换器是基本的,Buck-Boost、Cuk、Zeta、SEPIC式DC/DC转换器是从中派生出来的。双管DC/DC转换器有双管串接的升压式(Buck-Boost)DC/DC转换器。四管DC/DC转换器常用的是全桥DC/DC转换器(Full-BridgeConverter)。
隔离式DC/DC转换器在实现输出与输入电气隔离时,通常采用变压器来实现,由于变压器具有变压的功能,所以有利于张大转换器的输出使用范围,也便于实现不同电压的多路输出,或相同电压的多种输出。
在功率开关管的电压和电流定额相同时,转换器的输出功率通常与所用开关管的数量成正比。所以开关管数越多,DC/DC转换器的输出功率越大,四管式比两管式输出功率大一倍,单管式输出功率惟有四管式的1/4。
非隔离式转换器与隔离式转换器的组合,可以得到单个转换器所不具备的一些特性。
按能量的传输来分,DC/DC转换器有单向传输和双向传输两种。具有双向传输功能的DC/DC转换器,既可以从电源侧向负载侧传输功率,也可以从负载侧向电源侧传输功率。
DC/DC转换器也可以分为自激式和他控式。借助转换器本身的正反馈信号实现开关管自持周期性开关的转换器,叫做自激式转换器,如洛耶尔(Royer)转换器就是一种典型的推挽自激式转换器。他控式DC/DC转换器中的开关器件控制信号,是由外部专门的控制电路萌生的。
按照开关管的开关条件,DC/DC转换器又可以分为硬开关(HardSwitching)
开关电源和软开关(SoftSwitching)两种。硬开关DC/DC转换器的开关器件是在承受电压或流过电流的情况下,开通或关断电路的,因此在开通或关断过程中将会萌生较大的交叠损耗,即所谓的开关损耗(Switchingloss)。当转换器的工作状态一定时开关损耗也是一定的,而且开关频率越高,开关损耗越大,同时在开关过程中还会激起电路分布电感和寄生电容的振荡,带来附加损耗,因此,硬开关DC/DC转换器的开关频率不能太高。
软开关DC/DC转换器的开关管,在开通或关断过程中,或是加于其上的电压为零,即零电压开关(Zero-Voltage-Switching,ZVS),或是通过开关管的电流为零,即零电流开关(Zero-Current·Switching,ZCS)。这种软开关方式可以显着地减小开关损耗,以及开关过程中激起的振荡,使开关频率可以大幅度提高,为转换器的小型化和模块化创造了条件。功率场效应管(MOSFET)是使用较多的开关器件,它有较高的开关速度,但同时也有较大的寄生电容。
它关断时,在外电压的作用下,其寄生电容洋溢电,如果在其开通前不将这一部分电荷放掉,则将消耗于器件内部,这就是容性开通损耗。为了减小或消除这种损耗,功率场效应管宜采用零电压开通方式(ZVS)。绝缘栅双极性晶体管(InsulatedGateBipolartansistor,IGBT)是一种复合开关器件,关断时的电流拖尾会导致较大的关断损耗,如果在关断前使流过它的电流降到零,则可以显着地降低开关损耗,因此IGBT宜采用零电流(ZCS)关断方式。
IGBT在零电压条件下关断,同样也能减小关断损耗,但是MOSFET在零电流条件下开通时,并不能减小容性开通损耗。谐振转换器(ResonantConverter,RC)、准谐振转换器(Qunsi-TesonantConverter,QRC)、多谐振转换器(Multi-ResonantConverter,MRC)、零电压开关PWM转换器(ZVSPWMConverter)、零电流开关PWM转换器(ZCSPWMConverter)、零电压转换(Zero-Voltage-Transition,ZVT)PWM转换器和零电流转换(Zero-Voltage-Transition,ZVT)PWM转换器等,均属于软开关直流转换器。电力电子开关器件和零开关转换器技术的发展,促使了高频开关电源的发展。
基本组成
开关电源大致由主电路、
开关电源控制电路、测试电路、辅助电源四大部份组成。
1、主电路
冲击电流限幅:限制接通电源瞬间输入侧的冲击电流。
输入滤波器:其作用是过滤电网存在的杂波及妨碍本机萌生的杂波反馈回电网。
整流与滤波:将电网交流电源笔直整流为较平滑的直流电。
逆变:将整流后的直流电变为高频交流电,这是高频开关电源的核心部分。
输出整流与滤波:依据负载需要,提供稳定可靠的直流电源。
2、控制电路
一方面从输出端取样,与设定值进行比较,然后去控制逆变器,改变其脉宽或脉频,使输出稳定,另一方面,依据探测电路提供的数据,经保护电路鉴别,提供控制电路对电源进行各种保护措施。
3、测试电路
提供保护电路中正在运行中各种参数和各种仪表数据。
单端正激式开关电源的典型电路如图四所示。这种电路在形式上与单端反激式电路相近,但工作情形不同。当开关管VT1导通时,VD2也
导通,这时电网向负载传送能量,滤波电感L储存能量;当开关管VT1截止时,电感L通过续流二极管VD3持续向负载释放能量。
简单的开关电源电路图大全(六款简单的开关电源电路设计原理图详解)
在电路中还设有钳位线圈与二极管VD2,它可以将开关管VT1的最高电压限制在两倍电源电压之间。为满足磁芯复位条件,即磁通建立和
复位时间应相等,所以电路中脉冲的占空比不能大于50%。由于这种电路在开关管VT1导通时,通过变压器向负载传送能量,所以输出功率范围大,可输出50-200W的功率。电路使用的变压器结构复杂,体积也较大,正因为这个原由,这种电路的实际使用较少。
推挽式开关电源的典型电路如图六所示。它属于双端式变换电路,高频变压器的磁芯工作在磁滞回线的两侧。电路使用两个开关管VT1和VT2,两个开关管在外激励方波信号的控制下交替的导通与截止,在变压器T次级统组得到方波电压,经整流滤波变为所需要的直流电压。
简单的开关电源电路图大全(六款简单的开关电源电路设计原理图详解)
这种电路的优势是两个开关管容易驱动,主要缺点是开关管的耐压要达到两倍电路峰值电压。电路的输出功率较大,一般在100-500W范围内。
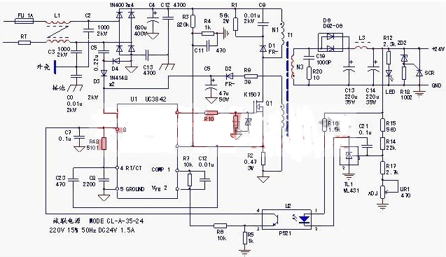
电路以UC3842振荡芯片为核心,构成逆变、整流电路。UC3842一种高性能单端输出式电流控制型脉宽调制器芯片,相关引脚功能及内部电路原理已有解析,此处从略。AC220V电源经共模滤波器L1引入,能较好抑制从电网进入的和从电源本身向辐射的高频干扰,交流电压经桥式整流电路、电容C4滤波成为约280V的不稳定直流电压,作为由振荡芯片U1、开关管Q1、开关变压器T1及其它元件组成的逆变电路。逆变电路,可以分为四个电路部分讲解其电路工作原理。
简单的开关电源电路图大全(六款简单的开关电源电路设计原理图详解)

图1CL-A-35-24仪用DC24V开关电源
1、振荡回路:开关变压器的主绕组N1、Q1的漏--源极、R2(工作电流测试电阻)为电源工作电流的通路;本机启动电路与其它开关电源(启动电路由降压限流电阻组成)有所不同,启动电路由C5、D3、D4组成,提供一个“瞬态”的启动电流,二极管D2吸收反向电压,D3具有整流作用,保障加到U1的7脚的启动电流为正电流;电路起振后,由N2自供电绕组、D2、C5整流滤波电路,提供U1芯片的供电电压。这三个环节的正常运行,是电源能够振荡起来的先决条件。
当然,U1的4脚外接定时元件R48、C8和U1芯片本身,也构成了振荡回路的一部分。
电容式启动电路,当过载或短路故障发生时,电路能处于稳定的停振保护状态,不像电阻启动电路,会再现“打嗝”式间歇振荡现象。工作电流测试从电阻R2上取得,当故障状态引起工作过流异常增大时,U1的6脚输出PWM脉冲占空比减小,N1自供电绕组的感应电路也随之降低,当U1的7脚供电电压低于10V时,电路停振,负载电压为0,这是过流(过载或短路)引发U1内部欠电压保护电路动作导致的输出中止;工作电流异常增大时,R2上的电压降大于1V时,内部锁存器动作,电路停振,这是由过流引发U1内部过流保护动作导致输出中止。
2、稳压回路:开关变压器的N3绕组、D6、C13、C14等元件组成的24V电源,基准电压源TL1、光耦合器U2等元件构成了稳压控制回路。U1芯片和1、2脚外围元件R7、C12,也是稳压回路的一部分。实际上,TL1、U1组成了(相对于U1内部电压误差放大器)外部误差放大器,将输出24V的电压变化反馈回U1的反馈电压信号输入端。当24V输出电压上升时,U1的2脚电压上升,1脚电压下降,输出PWM脉冲占空比下降,输出电路回落。当输出电压异常上升时,U1的1脚下降为1V时,内部保护电路动作,电路停振。
3、保护回路:U1芯片本身和3脚外围电路构成过流保护回路;N1绕组上并联的D1、R1、C9元件构成了开关管的反向电压吸收保护电路,以提供Q1截止时的反向电流通路,保障Q1的工作安全;实质上稳压回路的电压反馈信号,也可看作是一路电压保护信号——当反馈电压幅度达一定值时,电路实行停振保护动作;24V的输出端并联有由R18、ZD2、单向晶闸管SCR组成的过压保护电路,当稳压电路失常,引起输出电压异常上升时,稳压二极管ZD2的击穿为SCR提供触发电流,SCR的导通形成一个“短路电流”信号,强制U1内部保护电路萌生过流保护动作,电路处于停振状态。
声明: 本站所发布文章部分图片和内容自于互联网,如有侵权请联系删除