电池知识
锂离子、磷酸铁锂、锰酸锂、新能源
电池知识
锂离子、磷酸铁锂、锰酸锂、新能源
开关电源是要怎么样实现稳压输出的呢?
首先要知道什么是开关电源,开关电源是用开关管导通和关断的时间比率,维持稳定输出电压的一种电源,一般由脉冲宽度调制(PWM值)控制IC和MOS管构成。PWM控制意思是通过“斩波”的方式,把电压斩成幅值等于输入电压幅值的脉冲电压来实现的,而脉冲的占空比由开关电源的控制器来调节,当输出入电压大于所需电压时候,MOS管导通或者关断使输入电压输入或关断从而使输出电压维持在恒定值。
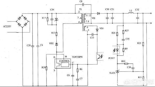
以TOP258为例
这是PI公司的电源芯片,一般和光耦PC817以及TL431可控精密稳压源一起使输出电压维持在恒定值,首先R25和R11是反馈电阻,把输出的电压反馈回给TL431,这时TL431的工作原理相当于一个内部基准为2.5V的电压误差放大器,与PC817构成光耦反馈式电路。
工作过程:
当输出电压发生波动时,经电阻R25以及R11分压后得到的取样电压就与TL431中的2.5V带隙基准电压进行比较,在阴极上形成误差电压,使LED的工作电流IF萌生相应变化,再通过光耦去改变控制端电流IC的大小,调节TOP258输出占空比,使输出电压保持不变,实现稳压输出。

因此开关电源实际上是通过反馈电压来决定是不是导通,有些芯片不止有电压同时还有电流环,例如UC3843,通过闭环系统实现高精度稳压输出。
声明: 本站所发布文章部分图片和内容自于互联网,如有侵权请联系删除