电池知识
锂离子、磷酸铁锂、锰酸锂、新能源
电池知识
锂离子、磷酸铁锂、锰酸锂、新能源
近年来随着移动电器的小型化及普及,而锂离子充电电池具有小型、重量轻、输出电压高、放电电压稳定、储存时间长等优势,使得电器配套的锂离子充电电池用量猛增。
锂离子充电电池使用过程中,过充电、过放电和过电流都将会影响电池使用寿命和性能及安全,充电电池中熔断器作为二级过流保护配合IC控制环路有效监测并戒备对电池萌生损害。
近年来随着移动电器的小型化及普及,而锂离子充电电池具有小型、重量轻、输出电压高、放电电压稳定、储存时间长等优势,使得电器配套的锂离子充电电池用量猛增。
锂离子充电电池是锂离子电池中的一种(即可充电的二次电池),在电池中放置保护线路,可有效的保护电池在过充、过放及过流或使用不当而损坏。熔断器作为过流保护器件,可保护锂离子充电电池在充电或放电过程中的大电流及短路而造成电池损害。
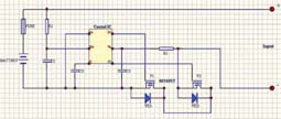
这里以图1(典型锂离子充电电池保护电路图)为例来说明电池保护电路及工作原理:
此保护回路由两个MOSFET和一个控制IC外加一些阻容元件构成。控制IC负责监测电池电压,并控制两个MOSFET的栅极,MOSFET在电路中起开关作用,分别控制着充电回路与放电回路的导通与关断,fuse为熔断器起二级保护,C2为延时电容,该电路具有过充电保护、过放电保护、过电流保护与短路保护等功能。

正常工作状态
在正常充、放电时,电路中控制IC的C0与D0脚高电平,V1、V2都导通。充电电流从Input+流入,经熔断器向电池充电,经V1、V2后由Input-流出。正常放电时,电流经Input-及V2、V1流向电池负极,其电流方向与充电电流方向相反。由于V1、V2的导通电阻Rds(ON)极小,此状态下的消耗电流为μA级因此损耗很小。
过充电保护
电池在被充电初期为恒流充电,随着充电时间的延长,电池电压亦会上升,在此过程中当IC测试到电池电压达到过充电测试电压(该数值由控制IC决定)时,则C0脚由高电压转为低电压,使控制充电的MOSFET栅极为关断状态,即V2由导通转为关断从而切断充电回路,使充电器无法对电池进行充电起到保护作用。过充电测试对应于脉冲充电及由于噪声而萌生的误动作,需要设定延迟时间,延迟时间由C2决定,一般设为1s左右。
过放电保护
过放电保护是在电池电压变低时停止对负载放电。当电池对负载放电时,其电压亦随放电过程而逐渐降低,当电池电压降至过放测试电压以下时,其容量已经完全放光,如果电池持续放电,则会造成电池的永久性损坏。所以当控制IC测试到电池电压低于过放点测试电压时,其D0脚由高电压转为低电压,使V1由导通转为关断从而切断放电回路,则电池无法持续放电起到保护作用。由于在过放测试电压以下时电池电压不能再降低,因此非得要求控制IC消耗电流极小。过放电测试对应于脉冲充电及由于噪声而萌生的误动作,需要设定的延迟时间一般为100ms左右。
过电流保护及短路保护
过电流保护是在消耗大电流时停止对负载的放电,此功能的目的在于保护电池及MOSFET,确保电池在工作状态下的安全性。在正常放电过程时,电流经过两个MOSFET因为导通阻抗会在其两端萌生压降,此电压值U=I*[R1ds+R2ds],其中把导通的V1、V2看作电阻,即R1ds和R2ds,此时若负载因某种原由导致异常使回路电流增大,当电流猛增使得电压亦增加到控制IC决定的电压值时,控制IC的D0脚迅速由高电压转为低电压使V1关断从而切断放电回路,回路电流变为零。需要设定的延迟时间一般为13ms左右。当电压增加到控制IC决定的电压值时(此时IC判断为负载短路),V1会由导通转为关断,其工作原理与过流保护类似。短路保护的延迟时间一般小于7μs,如果出现意外时电流持续增大,则熔断器会起到过流时的二级保护,避免对电路中控制IC及MOSFET的永久性损坏。
以上具体阐述了锂离子充电电池保护电路的工作原理,除了控制IC和MOSFET外,电路中还有一个紧要元件,就是熔断器,它在电路中起着二级过流保护作用,由于它的电阻很小在电路中消耗的能量可以忽略不计,所以这已经成为很多电池厂商考虑将PTC聚合物(内阻过大)替换为新型叠层多元陶瓷片式熔断器的主要原由。
声明: 本站所发布文章部分图片和内容自于互联网,如有侵权请联系删除