电池知识
锂离子、磷酸铁锂、锰酸锂、新能源
电池知识
锂离子、磷酸铁锂、锰酸锂、新能源
开关电源是利用现代电力电子技术,控制开关管开通和关断的时间比率,维持稳定输出电压的一种电源,开关电源一般由脉冲宽度调制(PWM)控制IC和MOSFET构成。随着电力电子技术的发展和创新,使得开关电源技术也在不断地创新。目前,开关电源以小型、轻量和高效率的特点被广泛使用几乎所有的电子设备,是当今电子信息产业飞速发展不可缺少的一种电源方式。
开关电源起振作用
开关电源,就是一个交流变直流,然后直流再变成交流,交流再变直流的的过程。不稳定的交流市电首先经过整流滤波变成直流,供电子电路工作,这个电路包括高频振荡电路,也就是将直流变成频率或脉宽可变的脉冲,这部分在开关电路中很紧要,输入电压变化或负载增大变小,振荡电路会通过调整频率或脉宽来保持输出稳定。这就是它的作用,要想起到这个作用当然就要起振了,不起振就说明开关电源出故障了,也不会有输出了。
开关电源不起振原由
1,初级(电源)电压过高或过低
2,启动电路开路
3,电源IC供电脚短路或开路
4,电源IC损坏
5,光耦短路
6,开关变压器匝间短路
7,尖峰吸收电路短路(有保护功能的电源)
8,脉宽调制管短路(A3电源)
9,输出短路
10,热端电解电容坏
开关电源起振判断——假负载法
在维修开关电源时,为取分故障是出在负载电路还是电源本身,常常需要断开负载,并在电源主输出端(一般为12V、18V、或24V)加上负载试机。之所以要接假负载,是因为开关管在截止期间,储存在开关变压器初级绕组的能量向次级释放,如果不接假负载,则开关变压器储存的能量无处释放,极易导致开关管击穿损坏。
假负载可选:(30.60W)12V的灯泡作假负载,依据灯泡是不是发光和发光的亮度可知电源是不是有电压输出及输出电压的高低,优势是直观方便。短路法:液晶彩电的开关电源较多采用了带光耦合器的笔直取样稳压控制电路,当输出高时,可采用短路法来测定故障范围。
开关电源要怎么样判断起振_开关电源不起振原由分解
步骤:先把光电耦合笔直短路,相当于减少光耦器的内阻。如果测主电压未变,故障在光耦器之后,反之,在光耦器之前电路。(短路法最后断开负载)。
开关电源起振判断——串联灯泡法
所谓串联灯泡法,就是取掉输入回路中的保险丝,用一个60W.220V的灯泡串在保险丝两端。当通过交流电后,如灯泡很亮,则说明电路有短路现象。由于灯泡有一定的阻值,如60W/220V的灯泡,其阻值约为500欧(指热阻),所以能起到一定的限流作用。
这样,一方面能直观地通过灯泡的明亮度来大致判断电路的故障;;另一方面,由于灯泡的限流作用,不至于立即使已有短路的电路烧坏元器件。直至排除短路故障后,灯泡的亮度自然会变暗,最后再取掉灯泡,换上保险丝。
开关电源不起振故障检修实例

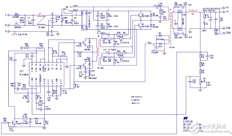
100W仪用开关电源
电路如上图所示。学员接手5、6台开关电源,故障都为上电后不起振,感觉无从下手,虽然对3844芯片构成的电源已经较为熟悉,但接手该电路,还是感觉有些生分。电话询我,回答:怎么检修3844,就怎么检修该电源。开关电源电路千种,道理则一。还不是一个修法?电话又询:起振电路在哪里?怎么找不到启动电阻啊?答曰:起振电路看下图。

起振电路
起动电阻是R4、R39、R7(或R8/40/11)三者串联的Q1(或Q2)基极电阻。上电期间,因Q1、Q2的特性差异,总得有一个管子先驱导通,谁通都行,都会导致N1流入电流的萌生,随之萌生N2的电流/电压,TL494得到工作电源而工作。
问:要怎么样下手检修?答曰:两波冲锋足以拿下。第一波:从自供电(起振能量)不足角度考虑,C7、C15有重大作案嫌疑,可代换实验;第二波,落实启动电阻无渎职行为,其幕后人物Q1、Q2就值得怀疑(放大倍数降低),可能有不作为倾向。不起振故障都用不着第三波攻击了。传我命令!马上攻击,立即拿下001高地!
不一会儿回电,捷报频传:代换Q1、Q2,故障排除。几台数年使用的电源,都是同一原由。
Q1、Q21衰变,致使起动电流不足,造成不能起振的故障。廉颇老矣,未能饭否。虽无怯敌之意,却无退敌之功,临阵换将,也是一法啊。
开关电源维修要领
1、修理开关电源时,首先用万用表测试各功率部件是不是击穿短路,如电源整流桥堆,开关管,高频大功率整流管;抑制浪涌电流的大功率电阻是不是烧断。再测试各输出电压端口电阻是不是异常,上述部件如有损坏则需更换。
2、接通电源后还不能正常工作,接着要测试功率因数模块(PFC)和脉宽调制组件(PWM),查阅相关资料,熟悉PFC和PWM模块每个脚的功能及其模块正常工作的必备条件。对于具有PFC电路的电源则需测量滤波电容两端电压是不是为380VDC左右,如有380VDC左右电压,说明PFC模块工作正常。
3、在开关电源维修践行中,有许多开关电源采用UC38&TImes;&TImes;系列8脚PWM组件,大多数电源不能工作都是因为电源启动电阻损坏,或芯片性能下降,启动电流增大所致。遇到此情况,把与VR端相连的外电路断开,VR从0V变为5V,PWM组件正常工作,输出电压均正常。
4、开关电源电路有易有难,功率有大有小,输出电压多种多样。只要抓住其核心的东西,充足熟悉开关电源的基本结构以及模块特性和,就能迅速地排除开关电源故障。
声明: 本站所发布文章部分图片和内容自于互联网,如有侵权请联系删除